ブレッドボード
電子工作と聞くと半田ごてで電子部品を半田付けするイメージを持たれている方もいらっしゃると思います。そんなイメージも有り電子工作の敷居が高く感じられ、結果難しそうと思われる一因となっています。
しかしブレッドボードと言う便利グッズを使えば半田付けは必要なく、LEGOの様に何度も作ってバラすことができます。
そんな電子工作を簡単にするブレッドボードの使い方についてご紹介します。
1. ブレッドボードの種類
ブレッドボードは図1に示す7種類の他にもたくさん有りますが、特に一般的に使われる「half+」を使って説明したいと思います。

図1:各種ブレッドボード
2. ブレッドボードの機能
2.1 ブレッドボードの外観
ブレッドボードの表面と裏面を図2-1~2-2に示します。
表面には電子部品の端子を挿す穴がいっぱい空いています。裏面は両面テープが張られていますが、基本お遊びで使うので何処かに両面テープで取り付けた事はないです。

図2-1:ブレッドボード表面

図2-2:ブレッドボード裏面
2.2 ブレッドボードの中
図2-2に示したブレッドボード裏面の両面テープを剥がすと、ブレッドボードの中身が見え、図3の様に金属部品が並んでいます。

図3:ブレッドボード裏から見た中身
2.3 ブレッドボードの通電範囲
図3を見ると通電範囲がよく分かります。
模式図で通電範囲を示したものが図4-1です。基本的に赤枠内は+、青枠内は-で電源を各種電子部品に供給する為に使用します。
緑枠内は各種電子部品を接続し、部品間は図4-2に示すジャンプワイヤー等を仕様して電気的に接続します。


図4-2:ジャンプワイヤー
2.4 ブレッドボード内の部品
ブレッドボード内の端子は引っ張れば図5-1の様に抜けます。
とりあえず電源用の端子は長く、部品用の端子は短かったですが、引き抜いた部品を見ると図5-2の通り端子が連なっているか、分かれているかだけの違いで、基本同じ端子です。

図5-1:ブレッドボード内の部品を取ってみた

図5-2:上段:電源用端子 下段:各種電子部品用端子
2.5 ブレッドボード内の部品拡大
ブレッドボード内の端子1個を拡大すると図6-1の様に板バネにより電子部品の足を挟む構造となっています。
ジャンプワイヤーを接続した図でブレッドボードとその中身を比較した図を図6-2に示します。

図6-1:ブレッドボード内の端子(左:接続前 右:接続後)

図6-2:ブレッドボードの端子にジャンプワイヤーを挿した状態(左:ブレッドボード 右:中身)
2.6 ブレッドボードに接続する端子の注意点
ブレッドボードは基本的に何度でも電子部品を抜き差し出来ますが、電子部品の端子先端の形状によってはブレッドボードの端子が傷ついたり、最悪壊れてしまう事もあります。
そこまで気を使う必要は有りませんが、ニッパーの切る向きによって電子部品先端の形状が変わる事を覚えておくと良いかもしれません。

図7-1:ニッパーを逆持ちにして端子を切った場合の先端形状
※先端の角度が鋭角でブレッドボードに挿すとき簡単に挿せダメージが少ない

図7-2:ニッパーを通常持ちにして端子を切った場合の先端形状
※先端の角度が鈍角でブレッドボードに挿すとき簡単に挿せずダメージが大きい
2.7 ブレッドボードは分解したり複数くっ付けたり出来る
ブレッドボードは図8-1の様に簡単に分解できます。
図8-2の様に複数のブレッドボードを接続することも可能です。

図8-1:ブレッドボード 左:分解後 右:分解前

図8-2:ブレッドボード2つを組み合わせてみた状態
3. ブレッドボード使用例
ブレッドボードは図1で示した以外にも何種類も売られており、図9の様なダブルサイズなんかも普通に売られています。
この位のサイズになると、ゆとりをもってあれやこれや好き勝手に電子部品を載せて実験できます。

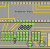
図9:ダブルサイズブレッドボード(ラジコンの自動運転化実験中の物です)
4. まとめ
ブレッドボードは基本実験用ですので再利用します、ブレッドボードで良いものができ、それを残したい場合はユニバーサル基板に移します。
ユニバーサル基板に移す時は、ブレッドボード上に作った回路を見ながらユニバーサル基板用の回路図を作成し、その回路図を見ながらブレッドボード上の部品をユニバーサル基板に移し半田付けして行きます。
なんかめんどくさいと感じた時の為にブレッドボードの回路をそのまま委嘱出来るブレッドボード互換ユニバーサルなる商品も出ています。
これならブレッドボードからいきなりユニバーサル基板に移せます。
しかし、回路を高密度にスッキリ作りたい私はめんどくさいですが普通のユニバーサル基板で作る派です。
励みになりますのでよければクリック下さい(^o^)/
